Sierpniowe uwagi o samorządzie - tuż przed wyścigiem
TWARZE SAMORZĄDNOŚCI – rozmaitość pożądana na próżno
W Polsce – właśnie teraz – POWINNA TRWAĆ debata na temat samorządności. Nie trwa, choć „szumi”. Powody, dla którego stawiam taki postulat – są liczne, ograniczę się do następujących:
1. Zbliża się „jesień samorządowa”, czyli wyborcze, albo raczej „głosowaniowe” rozdanie prerogatyw w administracji lokalnej, czyli w placówkach generowania i zarządzania ok. 3000 budżetów zwanych lokalnymi i ok. 3000 „wykazami majątku wspólnego” (komunalnego, municypalnego, państwowego przekazanego powierniczo pod zarząd lokalny);
2. W Polsce instytucja Samorządu (samoorganizacji wspólnoty lokalnej w postaci społeczności terytorialnej lub wspólnoty środowiskowej, branżowej, gospodarczej) jest konstytucyjnie co najmniej „niedokończona” (to słowa Prof. J. Regulskiego), jej przebudowę zakończono na ogólnikach opatrzonych konkretną siecią placówek sub-rządowych kontrolowanych przez RIO;
3. Samorządność – niezbywalna treść Samorządu – wiąże się nierozerwalnie z instytucją Obywatelstwa (orientacji mieszkańców w sprawach publicznych i bezinteresownej, bezwarunkowej ich skłonności do czynienia spraw lepszymi niż są) oraz z instytucją Swojszczyzny (znaną w przedwojennym prawie, dziś „niedorobioną”);
4. Polska leży w północno-wschodniej nawie Europy Środkowej, co osłabia jej orientację w całej środkowo-europejskiej przestrzeni, której „ciężar gatunkowy” definiują takie suwerenne kraje jak Czechy, Węgry czy Rumunia: za to Słowacja, Polska, Ukraina, Bałkany, Pobaltija – zarządzane są przez państwa mniej zafiksowane na punkcie suwerenności;
5. Osłabiony polityczno-państwowy nacisk na suwerenność przekłada się na mniejsze zainteresowanie tych państw wewnętrzną samorządnością, lokalnością, gminnością-gminowładztwem: to powoduje, że np. Polska woli konstytucyjnie stawiać na unitarność, a politycznie na „odgórność” i centralizację kompetencji, prerogatyw, regaliów;
6. Są trzy poważne doświadczenia środkowo-europejskiej samorządności: Kozaczyzna, czyli „bezpośrednia demokracja wiecowo-maskulinarna” (jej apogeum to „Konstytucja benderska” 1710), a także bałkańsko-pochodna sieć rad pracowniczych i terytorialnych o nazwie Skupština (Скупштина), oraz bezwzględna opozycyjnie, skrajnie roszczeniowa sieć pod nazwą Solidarność;
7. Jakakolwiek by samorządność była doświadczana wewnątrz konkretnego Państwa (czyli na terytorium Kraju przez Państwo zarządzanego) – zawsze będzie osłabiana przez skłonność do wybuchowej, opozycyjnej „επανάσταση” (epanástasi), czyli eksplozji zespolonej wektorowo nie-tożsamości (patrz: https://publications.webnode.com/news/epanastasi/);
8. Polska – nie jedyna – zdradza objawy krańcowego „uniżonego oswojenia” demokracją zachodnią, inną niż doświadczenie środkowo-europejskie, udającą że stawia na helleńskie porozumienie niezawisłych samorządów-polis (czyli na Symmachię), a w rzeczywistości odwołuje się w swoich rozwiązaniach do teutońskiego doświadczenia Rzeszy (Reich: hybrydowe relacje podmiotowych księstw, biskupstw, cechów, miast, zakonów, kondotierów), z elementami rzymsko-imperialnego „państwa prawnego”;
Widząc więc choćby tę krótką listę powodów do poważnej debaty samorządowej, widząc też narastającą emocjami polski „spór o inwestyturę” (o to, kto zawiaduje kluczowymi instytucjami i ustanawia Decydenturę z prawem do kształtowania Nomenklatury) – zabieram głos w tej ważnej ustrojowej sprawie z pozycji obywatela, w rozumieniu jak powyżej w pkt. 3.
Pozwolę sobie na pewną figlarność intelektualną i użyję typowo europejskich (mało znanych poza naszym kontynentem) „zadęć” by wskazać, przed jakimi wyborami politycznymi staje – na przykład – Polska warstwa polityczna, mająca „na barkach” wyzwania ustrojowe, w dobie otwartej dyskusji konstytucyjnej i w dobie przepychanek „o Rację” między formacjami postsolidarnościowymi: euro-republikańską i narodowo-parafialną.
Poniżej – pismem obrazkowym – zostanie przedstawionych siedem „sposobów na samorządność”, opatrzonych zdawkowym, uproszczonym, łatwym do wyszydzenia komentarzem.
Sposób pierwszy – Symmachia, czyli „spółdzielnia samorządów”
Starożytna Hellada „stała” demokracją współuczestniczącą w dwóch wymiarach: w ramach pojedynczej „polis” obywatele mieli wszelkie prawa obywatelskie w dzisiejszym, współczesnym rozumieniu i od nich samych zależało, jak je wykorzystają – ale też poszczególne „polis” w ramach porozumień zwanych „Symmachiami” były u zarania w pełni podmiotowe-suwerenne.

Znana z podręczników skłonność Hellenów do demokratyzmu zaczęła wygasać w konfrontacji z inaczej-skuteczniej zorganizowanymi Persami, a potem w wyniku grecko-fenickiej kolonizacji basenu Morza Śródziemnego (Μεσόγειος) i Czarnego (Εύξεινος Πόντος), ostatecznie po „ogarnięciu” Hellady przez Macedończyków: Filip narzucił Hellenom symmachię pełną nierówności, a Aleksander praktycznie ją porzucił dla podbojów, choć zapamiętano go jako budowniczego imperium greckiego w Azji i na Bliskim Wschodzie.

Ostatecznie Hellada i jej samorządowy demokratyzm stały się zaledwie „karmą” dla ustroju republikańskiego, po raz pierwszy sformułowanego na Półwyspie Apenińskim przez „prymitywny” lud Etrusków, a następnie przenoszonego skutecznie na cały basen Morza Śródziemnego, a z czasem na północ kontynentu europejskiego, dokąd tylko sięgała zbrojna formacja szerząca republikanizm, zapamiętana przez Historię jako Legiony (z „fistaszkiem” w postaci Senatu i Konsulatu), kuźnia efektywności politycznej i dobry powód do eksperymentów prawno-ustrojowych.
W tradycji (zachodnio)europejskiej trwa urzeczenie „demokracją helleńską), przy czym stawia się na doświadczenie Achajów (rdzeń starogrecki osiadły w takich „powiatach” jak przedstawione na mapce poniżej):

Urzeczenie to nijak nie przekłada się na praktyczne rozwiązania współczesne, więcej: Europa inscenizuje współcześnie rozmaite gry demokratyczne, w których obywatelstwo i samorządność są odsyłane na margines republikanizmu, czyli hybrydowych konstrukcji prawnych „silniejszych” niż Obywatelstwo.
A szkoda, bo różnorodność formuł samorządnych zaproponowanych w Attyce, ale też w diametralnie różnej Sparcie i w kilkunastu innych „powiatach” helleńskich – jest wielce pouczająca.
Sposób drugi – Republika, czyli kolektywna gra tyranów
Rzymski imperialny Republikanizm – można wobec Symmachii oceniać jako „kontynuacyjny atawizm”, dla którego jedynym „usprawiedliwieniem” jest większa skuteczność ekspansji gospodarczo-politycznej. Jego matecznikiem-ojczyzną jest półwysep Apeniński znany dziś jako Italia.


Imperium Romanum zarządzane „garnizonijnie” pozostawiło po sobie niezliczoną ilość obiektów stanowiących treść urbanizacji na modłę europejską, podporządkowanej logice „usługi publicznej”
W IV wieku – na skutek intryg wewnętrznych (w efekcie zarządzeń cesarskich) – rozpadło się Imperium, a wraz z nim jego nowa substancja spajająca – chrześcijaństwo. Za Konstantyna Wielkiego dokonano podziału Cesarstwa Rzymskiego na cztery prefektury – Wschód (Konstantynopol), Illyricum (Sirmium), Italia (Mediolan) oraz Galia (Trewir).
Zasadnicza różnica między Helladą a Rzymem jest taka, że ta pierwsza opiera się na nieustającej aktywności obywatelskiej manifestowanej permanentnie np. na Agorze, zaś ta imperialna – na cyzelowaniu ram formalno-prawnych ustroju zdominowanego przez formację militarno-biznesową. Tu było pole do popisu dla chrześcijaństwa, które chętnie przybrało postać duchowej osnowy Rzymu.
Sposób dodatkowy – chrześcijaństwo, gminność, autorytaryzm
Chrześcijaństwo zrodziło się jako secesja (jedna z kilku) wobec judaizmu, również obcego Rzymowi kulturowo – a kiedy już się „ukonstytuowało”, to po wczesnych doświadczeniach eksterminacji przez Imperium – okazało się poręcznym narzędziem wspierającym scentralizowane rządzenie różnorodnymi prowincjami, toteż stosunkowo szybko zyskało sobie pozycję duchowego, może nawet ideowego zaplecza imperialnego.
Pierwsi chrześcijanie – wyznawcy boskości Jezusa organizujący się wokół tej idei – rozpoczęli swoją apostolską misję od dobrowolnej, choć sytuacyjnie wymuszonej diaspory, pielgrzymując z tym przesłaniem przede wszystkim wewnątrz Imperium, ale też wyprawiający się poza jego obszar wpływu, co obrazuje mapka:

W stosunkowo krótkim czasie – doświadczywszy niemal rasistowskiej opresji (wciąż postrzegani byli jako przede wszystkim Żydzi, tyle że zbuntowani) – chrześcijanie ostatecznie znaleźli dojście do łask Imperium i stali się jego integralną, a z czasem niezbywalną częścią.
To oznaczało, że kiedy Imperium zaczęło się zużywać i dzielić – podobny los doświadczał żywioł chrześcijański, choć znalazł on w sobie pokłady pasjonarności pozwalające mu w pewnym momencie „odciąć” się od państwowości rzymskiej i wykreować własną, znaną jako papiestwo.

Chrześcijaństwo jednak od swego zarania samo trwa w nieustającej debacie doktrynalnej i strukturalno-organizacyjnej.
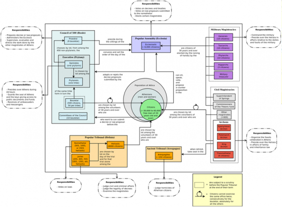
Początkiem (samo)organizacyjnym chrześcijaństwa była coraz liczniejsza miriada wspólnot (komun), zasilanych „straceńcami”, skrajnie dysydencko nastawionymi wobec niesprawiedliwości „doczesnej” utożsamianej z Imperium Romanum. Owa dysydencka niezłomność malała w miarę odkrywania przez chrześcijan (przywódców-hierarchów-duchowieństwo) szans na sukces polityczny wewnątrz i zarazem kosztem Imperium Romanum. Skupmy się jednak na wewnętrznych przemianach chrześcijańskiej Ecclesii, początkowo wzorowanej na achajskich wzorcach samorządności (na schemacie poniżej widzimy ukonstytuowanie się samorządu attyckiego w IV wieku pne.). Warto zwrócić uwagę na hybrydowość ustroju Attyki (w odróżnieniu od ustroju Sparty, krańcowo scentralizowanego i „koszarowego”.

Historia chrześcijańskiej Ecclesii jest jednak inna niż historia Attyki, co pokazuje schemat poniżej:

W przestrzeń samorządnych, odmiennych od siebie gmin zaczęła wrastać zunifikowana klerykalna hierarchia, która kościół apostolski uczyniła kościołem papieskim, „imperialnie równoległym”. W jego strukturze wewnętrznej pojawiały się – jak najmniej duchowe – byty polityczne, militarne, gospodarcze, zakonne, dla których duchowość i misyjność stały się zaledwie „dobrym powodem” działalności.

Przepoczwarzenia w łonie chrześcijaństwa doprowadziły do ostatecznego wyodrębnienia się grupy kościołów zorganizowanych na wzór świeckiego Państwa, używającego przemocy i przymusu – oraz grupy kościołów starających się odrestaurować apostolsko-gminną formułę aktywności pośród ludzi.

Ta pierwsza formuła tworzy całe „drzewo” rozmaitych „szczepów” państwo-podobnych:
· zawsze na czele „szczepu” stoi arcykapłan sprawujący polityczno-materialną kontrolę nad hierarchią duchowną i – pośrednio – nad wiernymi;
· Każdy ze „szczepów” stara się uzyskać eksterytorialność wobec „cywilnych” struktur państwowych, na których „dominium” działa;
· Mimo pożądanej autonomii, każdy ze „szczepów” czuje się upoważniony do politycznego reprezentowania wiernych, upodmiotowić gminę-parafię;
Sposób trzeci – Rzesza, czyli wzajemnie przenikające się miriady
Na uboczu spraw dokonujących się w basenie Morza Śródziemnego – dojrzewała formuła samorządności obywatelskiej osadzonej w zupełnie odrębnym paradygmacie, który dla uproszczenia nazwę „teutońskim” (starogermańskie „teut” oznacza naszość-swojskość-tutejszość). Formuła „Reich” okazała się najbardziej nośna dla samorządności na kontynencie europejskim.
Formuła ta rozwinęła się szczególnie wtedy i najbardziej dlatego, że wobec imperialno-rzymskiej ekspansji musiała stawić czoła zapędom Legionów. Ostatecznie zyskała powód do satysfakcji i dumy, kiedy Imperium – zniechęcone spektakularnymi porażkami postanowiło odgrodzić się od Północy i Północo-Wschodu – Limesem. Ów Limes okazał się drugim – po chińskim Wielkim Murze (Wànlǐ Chángchéng) – globalnym urządzeniem separującym dwa paradygmaty cywilizacyjne.

Powstanie Limesu pozwoliło Germanom (pozostawionym „samym sobie”) dojrzewać cywilizacyjnie w roli „obserwatora” Imperium Romanum (niewątpliwie wiodącego wtedy cywilizacyjnie na kontynencie), a nie w roli „wchłoniętej ofiary”. Kolejna konfrontacja rzymsko-germańska – była już w rzeczywistości konfrontacją papiesko-teutońską (tzw. spór o inwestyturę).

Model teutoński okazał się – paradoksalnie – nie do przyjęcia dla sąsiadujących z Niemcami Słowian, choć to nie jest pogląd dający się wyjaśnić jednoznacznie i prosto. Jeśli Germanie byli cywilizacyjnie na tej samej ścieżce co Rzymianie, ale o krok za nimi – to Słowianie pozostawali kolejny krok za Germanami i zarazem rozwijali się „w innej przestrzeni cywilizacyjnej” niż Germanie, mając wszak równolegle możliwość obcowania z żywiołem bizantyńskim, a potem osmańskim. Mimo to Czechy, potem Polska i Węgry – zostały wciągnięte w strefę wpływów Ottonów, skutecznych uzurpatorów władztwa nad papiestwem na przełomie tysiącleci.
Ostatecznie Germanie „ukonstytuowali” się cywilizacyjnie w formule nieznanej ani helleńskiemu „tyglowi samorządów”, ani rzymskiemu „systemowi pan-legislacyjnemu”, a ich konwencja państwowotwórcza godziła rozmaite porządki organizacyjne, wojskowe, gospodarcze i społeczne, „zapisując” je jako osobliwą hybrydę otwartą na rozmaite podpowiedzi i wpływy cywilizujące.
Mapki poniżej pokazują, jak Germania (to określenie rzymskie, Niemcy sami siebie określali słowem „teut”, czyli „naszość, swojość”) upaństwowiała się od formuły luźnego związku ku formule „kaiserowskiej”, z zachowaniem poszanowania dla różnorodności:

Mapy (ok. roku 1000, ok. r. 1400, ok. r. 1600) – pokazują zatem istotę fenomenu Rzeszy: plejady różnorodnych, przenikających się, wciąż od nowa obcujących ze sobą formuł samorządnych, co bardzo przypomina przytoczony wyżej schemat ustroju Attyki.
Sposób czwarty – Porta, czyli opresyjność przeciw-samorządowa
Imperium osmańskie (otomańskie) można i warto postrzegać jako „typowo azjatycką” (barbarzyńską?) przestrzeń, w której obywatelska samorządność „nie miała prawa” się zrodzić i rozwijać, a jednak próbowała się odnaleźć w totalistycznej rzeczywistości.

Założyciel dynastii osmańskiej (tur. Osmanlı Hânedanı) – Uthmān – zaczął karierę w XIII wieku jako podrzędny „bej” (wódz, satrapa), zarządzający seldżucką prowincją w Azji Mniejszej, ostatecznie jednak „wstrzelił” się w okoliczności i oczekiwania „swojego” regionu świata, a jego dynastia radziła sobie nieźle aż do XX wieku.
Większość historyków i politologów „przegapia” najistotniejszy element rządów osmańskich: Bej-Sułtan (słowo „bej” oznacza wodza, słowo „sułtan” oznacza władcę) nie zarządzał swoim dominium osobiście („ręcznie”), tylko poprzez ogłoszenia swojej woli mające charakter publiczny (ogłoszenia dawane z bramy pałacu ) oraz charakter intrygi (wici rozsyłane do armii i „cywilnych” plenipotentów).
Jako, że codzienność osmańska była „nieustannym i nieustającym ceremoniałem” (dziś w tej skali znanym chyba wyłącznie w Londynie i Pekinie) – lobbowanie na rzecz jakichkolwiek nowych rozwiązań i „zwykłych” interesów przypominało skomplikowaną grę, w której jakiś drobiazg mógł urosnąć do monumentalnych rozmiarów, a z drugiej strony sprawa ważna mogła utonąć w gestach i w meandrach komunikacyjnych.

W Porcie nie funkcjonował fenomen „oddolności”. Cokolwiek się działo pośród Ludu, a właściwie „poza” Pałacem – nie istniało, zanim nie znalazło „dojścia” i w ten sposób nabrało „widoczności”. W rozmaitych przestrzeniach Pałacu tygliły się „duchy spraw” nieznanych Bejowi-Sułtanowi, aż w jakimś momencie któraś z nich – poprzez „dojście” (sam fakt pojawienia się w tyglu pałacowym też był dowodem „dojścia”) stawał się „tematem” i poddawano ją procedurom-ceremoniałom.
/warto przyjąć nie łacińsko-galijsko-anglosaskie znaczenie słowa „pałac”, tylko orientalne: w tym znaczeniu, dającym się przetłumaczyć jako „izba”, słowo to odzwierciedlało semi-publiczny aspekt tygla gospodarczego, politycznego, spraw codziennych, inaczej „rynku-bazaru”, gdzie uczestnicy działali w konwencji meta-jawności, w takim znaczeniu, że „wszyscy wiedzą o co chodzi, ale pozwalają sprawom by działy się same za sprawą bezpośrednio zainteresowanych”/
Pałac zawierał kilka osobliwych „podprzestrzeni”, a w każdej sprawy działy się „inaczej”: seraj (ogród-sad-park), harem-gyneceum (babiniec, lobby) andron (reprezentacyjne pomieszczenie dla znaczących mężczyzn, słowo pochodzenia helleńskiego), dziedziniec janczarów (znajdowały się tu magazyny zaopatrujące pałac, pomieszczenia dla kupców, stajnie i łaźnie), świątynia (miejsce refleksji i ceremoniałów duchowo-religijnych), uniwersytet-biblioteka, łaźnia. Wstęp do każdej „podprzestrzeni” był uwarunkowany rygorami dopuszczeniowymi, procedurami obejmującymi gesty, słowa, ubiór, interwały czasowe, zawsze też „gość” (również przybysz z innej pałacowej „podprzestrzeni”) był subtelnie lub wprost prowadzony-opiekowany przez pałacową służbę.
Nie było łatwo wprowadzić „swoją” sprawę do Pałacu, a ryzyko utraty możliwości, wpływów, stanowiska, wolności, życia – było ogromne.
Sposób piąty – Satrapia, czyli gra o swoje pośród nieswojego
Aby rozróżnić między Portą a Satrapią – warto przypomnieć sobie pierwotny tytuł Sułtana – Bej, turecki odpowiednik mongolskiego tytułu Chan (oba pierwotne tytuły stanowiły zawsze „przyrostek” do imienia, a nie samodzielne słowo).
Satrapia zatem powinna się tu nam kojarzyć w niemal identyczny sposób, jak kojarzy nam się administracyjny, regionalny fenomen polski, w którym myląco zastosowano określenie „samorząd-sejmik”, np. Samorząd-Sejmik Mazowsza. Formuła zarządzania kilkunastoma regionami Polski jest łudząco podobna do Satrapii i nie przypomina Porty, czyli silnie scentralizowanej, chłodnej wobec Ludu struktury zdolnej do szafowania najwyższymi nagrodami i karami.
Wyróżnikiem-odróżnikiem jest tu Patrymonializm. Satrapa – sam zależny od swoich mocodawców z Centrum – nie waha się przed takim zarządzaniem Krajem i Ludnością, które rozpostarte jest między matczyną opiekuńczość i ojcowską surowość.

Satrapa (po staropersku xšaθrapāvan, strażnik systemu rządów, czyli „konstytucji”) – był miejscowym namiestnikiem władzy centralnej, ale upoważnionym (i chętnie z tego korzystającym) do budowania własnej przestrzeni władztwa polityczno-gospodarczego, włącznie z uprawnieniem do własnego przesłania ideologiczno-światopoglądowego (nie mylić z religijnym).
Satrapa-patron miał w ręku dwa zbiory narzędzi:
1. Upoważnienie „centrum” w takich sprawach, jak ściąganie podatków, formowanie jednostek militarnych, występowanie w roli najwyższego-rozstrzygającego sędziego-arbitra, bicie własnej lub „centralnej” monety;
2. Autorytet gospodarski, oparty na codziennym zarządzaniu sprawami ludzkimi, mieniem „centrum”, własnym i podmiotów podległych, na interwencjach kryzysowych (susza, powódź), na budowaniu klimatu stabilizacji;
Mapka poniżej pokazuje zbiór satrapii perskiego imperium Achemenidów, przy czym warto tę mapkę „odczytać” tak, jak dziś odczytuje się mapy obrazujące „zmiksowaną” sieć europejskich państw (np. Szwajcaria), regionów etnicznych-geograficznych (np. Podlasie), euroregionów (np. Karpaty). Dopiero taka trój-struktura (determinująca rozkład budżetów „brukselskich”) uświadamia obserwatorowi, na czym polega hybrydowość ustroju Unii Europejskiej i jak trudno jest „odszukać właściwego adresata” rozmaitych obywatelskich starań – co chyba przyświecało Walterowi Hallsteinowi i jego mocodawcom, kiedy „redagował” Traktaty Rzymskie.

Pouczająca jest wielość i ustrojowa rozmaitość (tu niewidoczna, ale wyczuwalna) satrapii. Inna mapka pokazuje usytuowanie poszczególnych satrapii wobec „obcych” sąsiadów:

Warto ten wątek podsumować zastrzeżeniem, że w Persji ostatecznie zwyciężyła silna centralizacja na kształt późniejszej Porty, niemniej to właśnie doświadczenie (a nie „europejskie” czy „rosyjskie”) silnie dziś obecne jest w Europie Srodkowej.
Ustrój Persji jest – co warto podkreślić – genezą Satrapii jako fenomenu państwowego: wyrósł on na „żyznej glebie” różnorodnych „prób i błędów” państwowych, począwszy od Elamu, Medy, Party, nie licząc wcześniejszych Sumeru, Babilonu, Asyrii.
Sposób szósty – Imperium, czyli przysmak dla ugrzecznionych tyranów
Słowo Imperium weszło do polskiej świadomości kilkoma ścieżkami: przede wszystkim jako określenie starożytnej państwowości rzymskiej oraz najnowszej historii rosyjskiej. Dopiero „w tle” tych dwóch sposobów widzenia historii globalnej – dostrzegamy takie imperia jak brytyjskie, osmańskie, a już zupełnie nie widzimy imperialnej formuły rządów amerykańskich.

Imperium jako fenomen gospodarczo-militarny jest etapem takiego procesu rozwojowego, którego początkiem jest eksploatacja Eko-zasobów (będąca doświadczeniem wszystkich kultur), soczystą treścią procesu jest eksploatacja „obrzeży” (prowincji, kolonii), a suicydalnym (samoniszczącym) zwieńczeniem jest Wyzysk Wewnętrzny, czyli utrzymywanie się Państwa-Administracji z Budżetów skonstruowanych drenażowo-eksploatacyjnie, unikających „zobowiązań” nawet tych „konstytucyjnych”, a skierowanych przeciw własnej Ludności i Krajowi.
/Państwo – podkreślmy – to uporządkowany zbiór organów, urzędów, służb i legislatury, posługujących się prerogatywami, immunitetami, regaliami (elementami dobra wspólnego, materialnego i symbolicznego), czerpiących legitymizacje z jakiejś „umowy społecznej”, niezależnie od jej ocen/
Współcześnie wiele Państw znajduje się w trybie trzecim (eksploatacja wewnętrzna), nawet jeśli nie są imperiami i nie przeszły tej fazy. To oznacza kryzys tego fenomenu, oznacza, że Państwo jako zawiadowca spraw publicznych (Kraju i Ludności) wyczerpało swoją efektywność.
Osobliwością każdego Imperium jest „neutronowa” sieć metropolitarna, z Główną Metropolią jako dominatorem ustrojowym. W Imperium Romanum stolicą był Rzym, ale nie jako miasto, tylko jako ośrodek ogromadzający myślenie i wyobraźnię powszechną, zawartą w takim haśle jak „omnes viae Romam ducunt”, rozumianym doskonale w dziesiątkach języków. W imperium carskim wykrystalizował się fenomen Kremla, czyli obiektu trój-aspektowego: Fortyfikacja (mury, arsenał, wojsko), Pałac (administracja spleciona z „izbową” kulturą handlu i przetwórstwa), Monaster (świątynie, klasztory).
Dla Rzymu wielkim impulsem pasjonarnym skierowanym na nową jakość imperialną było chrześcijaństwo, które przerodziło się w papiestwo. Dla Rosji takim impulsem była konwencja Ordy, która owocowała przeistoczeniem staroruskiego „dytyńca” w kreml naśladujący mongolskie „seraje”.

Uważny obserwator Rosji zauważy, że Imperium oparte jest na rosnącej liczbie sieci infrastrukturalnych: drogi, poczta, skup-dystrybucja, edukacja, policja, parafie, dukty wodne albo energetyczne – niezależnie od epoki ich liczba rośnie, a one same „gęstnieją”, znakomicie służąc np. poborowi podatków czy rekruta, ale też inwigilacji i „medialnej” manipulacji.
Sposób siódmy – Pajęcznia, czyli nasza codzienność
Pojęcie „pajęczni” oddaje uwikłanie współczesnych starań obywatelsko-samorządowych w niezliczone – i właściwie już nijak nie kontrolowane, choć manipulowane – tysiące nano-instytucji społecznych, z których część jest spontanicznymi samo-instytucjami, a część jest generowana władczo-administracyjnie.

Pajęcznię można „opowiedzieć” za pomocą „teorii gęstniejącego lasu”. Otóż kiedy las jest „rzadki” i bez poszycia oraz krzewów – każdy może się w nim orientować łatwo, poszczególne cele są z daleka widoczne. Ale kiedy las „gęstnieje” – osiągnięcie celu musi się opierać na jakiejś „technice orientacyjnej”, bo celu nie widać, a las wszędzie jest do siebie podobny.
Jakąkolwiek „technikę orientacyjną” zastosować – oznacza ona uwikłanie w jej rozwiązania logistyczne, w jej sposoby „mapowania” rzeczywistości. Z czasem przestajemy zauważać, że nasza codzienność przepełniona jest relacjami z coraz większą liczbą instytucji, a cel doraźny – nie mówiąc już o celu strategicznym – blednie pośród spraw „roboczych”. Nie ma na to dobrego zabezpieczenia, bez wdania się w tę grę żadnego celu na pewno nie da się osiągnąć.
Jedynym realnym wyborem jest tu możliwość opowiedzenia się, zanurzenia się w kreacje państwowe lub kreacje obywatelskie. Granica między nimi jest niejasna i stosunkowo łatwy jest tu „prozelityzm”, a próby jego obnażania – zawsze okrzyczane są jako „szukanie dziury w całym”, czepianie się.
Pajęcznia jest najbardziej modernizacyjnym fenomenem, jeśli zauważymy, że zbudowana jest na paradygmacie „być potrzebnym”. Zarówno Obywatele, jak też Państwo inicjuje takie kreacje, które skierowane są ku różnorodnym potrzebom ludzkim. Co prawda, można Państwo „podejrzewać”, że traktuje swoje kreacje instrumentalnie – ale w swojej treści MUSZĄ być one użyteczne, inaczej nie będą żadną konkurencją-alternatywą dla kreacji obywatelskich.
Nawet jeśli fenomen Państwa wyczerpuje właśnie swoją zdolność do efektywnego zarządzania sprawami Kraju i Ludności – to szczególnie on, jego „gnijące-obumierające” treści – staną się w przyszłości karmą dla ustroju, który będzie – jakkolwiek to zabrzmi – komunistyczny, bo oparty na niezawisłych, oddolnych wspólnotach lokalnych i środowiskowych oraz branżowych, może pokoleniowych.
Nabierze nowej treści pojęcie „rzemiosło-rękodzieło-folklor”, czyli działalność najlepiej rozwijająca się na glebie spółdzielczej: składkowość, dobrosąsiedztwo, kooperacja, „łańcuch technologiczny”, mutualne relacje mistrz-czeladnik-bakałarz-uczeń. Najlepszym przykładem jest tu chyba kaszubska Maszoperia, kolektywne „przedsiębiorstwo” rybackie jednej z czterech formacji tego etnosu.
MOJE WYBORY
Jestem fanem – w podanej kolejności – Obywatelstwa, Samorządności, Demokracji. Kolejność dużo mówi: Obywatelem można być nawet, jeśli nie ma Samorządności i Demokracji, Samorządność bez Obywatelskości nie poradzi sobie, ale nie wymaga Demokracji, by się zamanifestować. Demokracja zaś – paradoksalnie – może mieć miejsce nawet wtedy, kiedy większość ludzi nie jest mentalnie Obywatelami, a instytucje Samorządności kuleją lub są nieobecne.
To oznacza moje wybory życiowe o charakterze politycznym:
1. W każdej sytuacji życiowej staram się być Obywatelem, czyli nie ustępować z moich „praw człowieka i swobód uzgodnionych społecznie”, nawet za cenę opinii „upierdliwca”;
2. Nie każdą organizację życia społecznego-publicznego uważam za pole rozkwitu samorządności, np. rozróżniam samorząd od administracji lokalnej-środowiskowej;
3. Demokrację tłumaczę sobie dosłownie jako Ludowładztwo, ewentualnie Gminowładztwo, co oznacza dominację Ludu nad wszelkim zainstalowanym urzędem, organem, służbą;
Przedstawionych powyżej siedem ustrojów (równie dobrze mogłoby ich być 5 albo 15) – podaję jako „memento” dla wszystkich, którzy wszelką „wolność” utożsamiają z Demokracją, nie wymagając od niej – tej Demokracji – ani poszanowania Obywateli, ani wspierania Samorządności.

Gdybym musiał spośród tych 7 możliwości wybierać – postawiłbym na Symmachię, Rzeszę i Pajęcznię, z zaznaczeniem, że tę ostatnią traktuję jako historyczną konieczność, a nie rozwiązanie właściwe. Dostrzegam liczne zalety „ruchu gminnego” wczesnego chrześcijaństwa, można je stosować również poza „rytem” duchowo-religijnym, choć warta propagowania jest chrześcijańska instytucja „miłości-miłosierdzia”, zawarta w przykazaniu o tym, że kocha się bliźniego jak siebie samego (czyli stara się szukać przyczyn czynionego zła, a nie oceniać zło poprzez „przepisy”). Zdecydowanie odrzucam Republikę (jako podstępny pakiet wytrychów tłumiących Samorządność i Obywatelstwo, wprowadzających łże-samorządne i łże-obywatelskie reżimy) oraz Imperium, Portę i Satrapię – pośród których Obywatelstwo i Samorządność może zaistnieć (jeśli może) tylko „sposobem”, i to z dużym ryzykiem dla samorządnych obywateli.
Uważam też, że (moim zdaniem pożądane) wprowadzanie w społeczną rzeczywistość rozwiązań wczesno-helleńskich czy wczesno-teutońskich (dodatkowo wczesno-chrześcijańskich) nie może się skutecznie odbywać w warunkach (samo)izolacji „społeczeństwa wybranego”, bowiem samo ustawianie granic-zasieków degeneruje owe rozwiązania.
O ISTOCIE „SAMORZĄDNOŚCI STEROWANEJ”
Otóż warto zakończyć esej spostrzeżeniem – nie dla każdego oczywistym – że samorządność jako pochwała obywatelstwa i zarazem postulat emancypacji tego co „oddolne” wobec tego co „odgórne” – jest w każdych warunkach projektem o charakterze lewicowym.
Dlatego w takich rzeczywistościach jak Imperium, Porta czy Satrapia – samorządność jest wymuszoną koniecznością polityczną, nie podbudowaną jakimkolwiek emancypacyjnym dążeniem władcy – indywidualnego jak Napoleon czy zbiorowego jak fabrykanci. Traktują oni Obywateli i ich Samorządy jako prakseologiczne narzędzie realizacji swoich partykularnych celów i zrobią wszystko, aby tę mimikrę wyeksploatować „do spodu”, a potem ją zmarginalizować.
Jedyną znaną z podręczników samorządnością „niesterowaną” była helleńska Symmachia. Jeszcze raz powtórzmy: wewnątrz powiatów-polis – ich ludność układała sobie rządy wedle suwerennych ustaleń (nie zawsze przez prosty Lud dokonywanych), żaden inny powiat-polis nie śmiał nawet wtrącać się do tego, kto i jak sobie układa relacje społeczne. Świat helleński „pęczniał”, rozbudowując się najpierw poza Achaję (kilkanaście pierwszych powiatów-polis, takich jak Attyka, Beocja, Etolia, Focja, Arkadia, Koryntia, Eubea, Argola), akceptując w składzie pierwszych Symmachii nawet tyranię spartańską czy „teokrację” delficką. „Cień perski” zmusił Achajów do przebudowania Multi-budżetu w kierunku militarnym (stąd waga portu w Pireusie i kilku stoczni), ale dopiero wojowniczy i zgoła nie-demokratyczny żywioł macedoński postawił Helladę przed wyzwaniem: żyć bezpiecznie we wrogim świecie marginalizując (na rzecz polityki scentralizowanej i ekspansji kolonialnej) instytucje samorządowe związane z Igrzyskami, Agorami, Wyborami, Akademią-Liceum, Panteonem, i przede wszystkim z pluralizmem suwerennych powiatów-polis – czy upierać się przy demokratyzmie i dzielnie postponować zapędy macedońskiego Filipa.
Hellada z ulgą przyjęła awanturnicze, odziedziczone po ojcu-tyranie dążenie Aleksandra, by poznawać świat w drodze podbojów, stawiała mu „pomniki” za życia, gotowa na wszystko, byle nie zakłócał „obywatelskiego-samorządowego-demokratycznego” raju – ale oto po jego śmieci stała się – chyba niespodziewanie dla siebie samej – zaledwie zbiorem maleńkich Diadochii w zachodnim, europejskim zakątku post-aleksandryjskiego imperium, w którym takie diadochie jak Ptolemaios (Egipt), Antigonos (Bliski Wschód) czy Seleukos (Azja Centralno-Południowa) wielokrotnie przerastały całą Achaję terytorialnie, ludnościowo, ekonomicznie czy militarnie. Takie znaczenie „doświadczyło” Demokrację.
Na osi Obywatel-Samorząd-Demokracja zwykliśmy się odnajdować zawsze w takiej roli, jaka odzwierciedla nasze życzenia-chciejstwo. Wyszukujemy w hybrydowym gąszczu takich relacji, takich ścieżek, takie podmioty – które są najmilsze naszym wyobrażeniom skojarzonym z naszymi interesami. Takie podejście prawie zawsze jest zawodne.

Bo stać się może to, co się stało z całą helleńską Demokracją „po Aleksandrze”: została „ominięta” przez absolutnie nie-damokratyczne Diadochie, a spośród nich nawet te achajskie (położone na Bałkanach) niezbyt chętnie przywoływały dawny ustrój.
* * *
Wszelkie znane z podręczników formacje ustrojowe zawierają dużo więcej pierwiastka autorytarnego niż samorządowego. Inaczej: korpus wykonawczo-administracyjno-władczy w każdym wypadku miał znaczenie decydujące dla praktyki ustrojowej, a nawet jeśli robił DECENTRALIZACYJNY ukłon w stronę swoich kolonii czy prowincji – nie pozwolił nigdy na DEKONCENTRACJĘ: nigdzie i nigdy w historii nie podjęto dekoncentracyjnej reformy ustrojowej, zgodnie z ludową zasadą, wedle której wszelkie grabie garną do siebie, a nie od siebie.
Europa – dziś manifestująca się jako Unia Europejska – starannie omija przesłanie helleńskie, czerpiąc z dwóch źródeł:
Imperialno-rzymskiej formuły „rządów prawa”, czyli podporządkowania się wszystkich, włącznie z Centrum Polityczno-Decyzyjnym, uniwersalnym, zapisanym w kodeksach regułom;
Teutońskiej „pochwały różnorodności”, na mocy których dowolna kreacja lokalna jest równo-uprawniona wobec każdej innej i wyposażona jest w emancypacyjne „prawa”;
Zaledwie czerpie jednak, a nie stosuje wprost. Można powiedzieć, że hybrydowość europejska (UE) jest kontynuacją pan-germańskich poszukiwań meta-systemu, w którym wszyscy mieliby poczucie współ-uczestnictwa i współ-stanowienia, ale w rzeczywistości „władcą” autorytarnym mogłaby zostać uzurpatorska „diaspora” ludzi rozumiejących się wpół gestu, z których każdy ma jawną, demokratyczną legitymizację, o którą walczy „na własną rękę” w swoim rodzimym kraju albo w innych przestrzeniach, np. w „euro-appendix-ach”, poza formalnymi strukturami UE.

Zauważmy, że w takiej rzeczywistości „wygasa” przestrzeń dla Kreacji Obywatelskich (wskazanych wcześniej przy prezentacji Pajęczni), bo nawet tzw. konsultacje społeczne i instytucja referendum – to w rzeczywistości głosowanie na listę rozwiązań zredagowanych przez Uzurpaturę albo wygenerowana sytuacyjnie „milcząca zgoda” kolejnych gron zebranych przy „konsumpcji” na specjalnych „konferencjach aktywu”. Autoryzowane przez autentycznych aktywistów inicjatywy ubiegają się w takiej rzeczywistości o „dojścia”, a proces przypomina Portę.
W takich warunkach ustrojowych decyduje dobra wola „niepisanego członka Uzurpatury”, w pewnym znaczeniu Męża Opatrznościowego (jakiejś idei, racji, środowiska) albo Męża Stanu (pro-państwowca).
* * *
W Polsce nie ma miejsca – nawet w przededniu rozpisania „wyborów samorządowych” (7 sierpnia 2018) – poważna debata samorządowa. Społeczności lokalne, organizacje samorządowe, środowiska branżowe, reprezentacje warstw społecznych – doskonale rozumieją, że jeśli nie znajdą sobie miejsca „na listach” czołowych kamaryl manipulujących Centrum Władczym – to niczego nie ugrają.
I to kończy wszelkie dyskusje. Sama kampania – już wbrew prawu trwająca w najlepsze od wielu tygodni – skupia się na walce dwóch żywiołów: tego utożsamianego z opcją „euro-demokratyczną” i tego utożsamianego z opcją „narodowo-parafialną”.
Porzucono – i z czasem wyszydzono – koncept Samorządnej Rzeczpospolitej. Uczyniono gminy i powiaty – stopniowo, ale konsekwentnie – wysuniętymi placówkami Państwa, anty-obywatelskimi dominiami administracji lokalnej, patrymonialnie „pańskimi” wobec Obywateli i ich inicjatyw. Wprowadzono osobliwą „matnię” biurokratyczno-władczą, która stała się „bezosobowym decydentem” (patrz: hybryda unijna Europy) w sprawach inicjowanych „oddolnie”.
To jest właściwe wyzwanie każdego, komu idea Samorządności miła. W każdym razie ja to widzę jako swoje zadanie polityczne, nawet jeśli nigdzie „nie kandyduję”.
Jestem (współ)autorem, albo współuczestnikiem, co najmniej kilkunastu koncepcji, strategii, opracowań deliberujących nad zagadnieniami Obywatelstwa, Samorządności, Demokracji (dla mnie te pojęcia splatają się niemal w jedno).
Jako, że spotkałem się – po podobnych tekstach – z uwagami pracowników świata nauki, że „u nich to nie zdałbym żadnego egzaminu” – serdecznie zapraszam takich komentatorów na egzamin do siebie. Też mam prawo weryfikować przygotowanie takich recenzentów.

PS
Wszelkie rysunki, schematy i inne grafiki przytoczone w tekście są autorstwa JH albo zostały znalezione w internecie i pobrane w dobrej wierze na mocy zezwolenia publicznego.
Dla przejrzystości tekstu autor zrezygnował z licznych przypisów, które okażą się niezbędne, kiedy dojdzie do dyskusji nad tekstem.
Autor – JH – zezwala na dowolne cytowanie (również z ocennym komentarzem cytującego) i publikowanie, ale z zachowaniem powszechnie przyjętego reżimu cytowania, czyli z podaniem nazwiska autora.